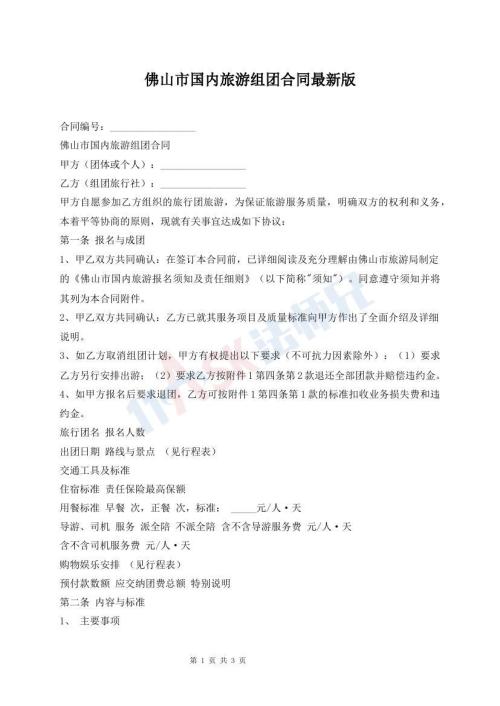
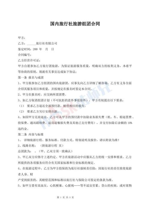
合同编号:_________________
佛山市国内旅游组团合同
甲方(团体或个人):_________________
乙方(组团旅行社):_________________
甲方自愿参加乙方组织的旅行团旅游,为保证旅游服务质量,明确双方的权利和义务,本着平等协商的原则,现就有关事宜达成如下协议:
第一条 报名与成团
1、甲乙双方共同确认:在签订本合同前,已详细阅读及充分理解由佛山市旅游局制定的《佛山市国内旅游报名须知及责任细则》(以下简称"须知")。同意遵守须知并将其列为本合同附件。
2、甲乙双方共同确认:乙方已就其服务项目及质量标准向甲方作出了全面介绍及详细说明。
3、如乙方取消组团计划,甲方有权提出以下要求(不可抗力因素除外):(1)要求乙方另行安排出游;(2)要求乙方按附件1第四条第2款退还全部团款并赔偿违约金。
4、如甲方报名后要求退团,乙方可按附件1第四条第1款的标准扣收业务损失费和违约金。
旅行团名 报名人数
出团日期 路线与景点 (见行程表)
交通工具及标准
住宿标准 责任保险最高保额
用餐标准 早餐 次,正餐 次,标准: _____元/人·天
导游、司机 服务 派全陪 不派全陪 含不含导游服务费 元/人·天
含不含司机服务费 元/人·天
购物娱乐安排 (见行程表)
预付款数额 应交纳团费总额 特别说明
第二条 内容与标准
1、 主要事项
旅行团名 报名人数
出团日期路线与景点 (见行程表)
交通工具及标准
住宿标准 责任保险最高保额
用餐标准 早餐 次,正餐 次,标准:_____元/人·天
导游、司机派全陪 不含不含导游服务费 元/人·天 服务 派全陪 含不含司机服务费 元/人·天
购物娱乐安(见行程表)排预付款数额应交纳团费总额
特别说明
2、甲乙双方同意恪守上述约定。甲方保证在旅游活动中服从乙方的统一安排和要求,乙方保证所提供的各项服务符合国家与行业规定的标准。
第三条 违约责任
1、乙方在下列情形下视作违约,并承担赔偿责任:
(1)因故意或过失未达到本合同规定的内容和标准,而造成甲方直接经济损失的;
(2)乙方的服务未达到国家或行业规定的标准。
2、甲方违反合同规定,对其自身的损失应责任自负,给乙方造成损失,应承担赔偿责任。
3、不承担违约责任的情况:甲乙双方因不可抗力因素不能履行合同的,不承担赔偿责任,但应及时通知对方,并提供事故详情及不能履约的有效证明材料。
4、乙方在旅游质量问题发生前后已采取以下措施的,应减轻或免除责任:
(1)对旅游质量和安全状况已给予充分说明、提醒、劝诫、警告或事先说明;
(2)所发生的质量问题已采取了预防性措施;
(3)质量问题的发生是全部或部分由于赔偿请求人自身的过错;
(4)质量问题发生后,乙方及时采取了善后处理措施。
第四条 争议的解决方式
1、本合同在履行中如发生争议,双方应协商解决,协商不成,可向有管辖权的旅游质监所申请调解、提出投诉和赔偿请求。
2、双方协商、调解不成的,向佛山仲裁委员会申请仲裁;若不同意通过佛山仲裁委员会仲裁的,可在特别约定条款中明确解决争议的方式。
第五条 本合同的以下附件,视为本合同的一部分,对甲乙双方具有约束力:
1、佛山市国内旅游报名须知及责任细则;
2、旅游发票;
3、行程表。
第六条 本合同一式两份,双方各执一份,具有同等效力。
第七条 本合同从签订之日起生效。
特别约定条款
双方特别约定以下条款:
甲方签字(盖章)_________ 乙方签字(盖章)______
地址 _________________ 地址_________________
邮编_________________ 邮编_________________
电话_________________ 电话_________________
日期 _________________ 日期_________________






无水印,永久使用
热门
热门
推荐
热门
推荐
推荐
热门
热门
热门
热门
推荐
热门
热门