北京
进入城市
热门城市
北京
上海
广州
深圳
天津
重庆
成都
武汉
杭州
南京
郑州
合肥
长沙
福州
济南
长春
哈尔滨
沈阳
石家庄
西安
兰州
贵阳
昆明
热字母选择
A
B
C
D
E
F
G
H
J
K
L
M
N
P
Q
S
T
W
X
Y
Z
安庆
安阳
鞍山
北京
白银
保定
重庆
潮州
沧州
长沙
常德
郴州
常州
成都
池州
长春
定西
东莞
大庆
达州
大连
鄂尔多斯
福州
佛山
抚顺
广州
桂林
贵阳
赣州
合肥
淮南
惠州
哈尔滨
呼和浩特
杭州
湖州
邯郸
海口
江门
揭阳
济南
济宁
晋城
嘉兴
景德镇
简阳
昆明
六安
兰州
临夏
陇南
柳州
六盘水
洛阳
临沂
泸州
廊坊
临汾
连云港
梅州
茂名
绵阳
南宁
南阳
南京
南通
南昌
宁波
莆田
郫都区
平顶山
泉州
清远
黔西南
黔南
青岛
曲靖
齐齐哈尔
上海
深圳
汕头
石家庄
宿迁
苏州
上饶
沈阳
绍兴
商丘
十堰
邵阳
天津
天水
唐山
泰州
通辽
太原
铜陵
武威
武汉
无锡
温州
芜湖
乌鲁木齐
吴忠
厦门
湘潭
西安
邢台
襄阳
徐州
孝感
忻州
云浮
岳阳
益阳
盐城
扬州
玉林
阳江
珠海
中山
遵义
郑州
驻马店
株洲
资阳
镇江
张家界
湛江
北京律师推荐
手机端
扫一扫,体验法师兄手机端
微信小程序
移动端
百度小程序
抖音小程序
网站导航
热门城市律师推荐
北京
上海
广州
深圳
天津
重庆
成都
武汉
杭州
南京
郑州
合肥
长沙
福州
济南
长春
哈尔滨
沈阳
石家庄
西安
兰州
贵阳
昆明
在线咨询服务
法律咨询
加急
纠纷解决
方案
打赢官司
分析
合同范本下载
¥9.9
工伤赔偿计算
专业普法
普法视频
普法图文
法律词条
法律常识
精选问答
专业问答
数据检索
合同库
高德地图入驻合作方案
登录
免费注册
律师案源合作
法师姐
首页
法律咨询
纠纷解决
打赢官司
合同模板
法律大讲堂
法律短视频
律师图文普法
专业问答
生活法律常识
查知识
法师兄
>
合同范本
按专业类型
按行业
按地区
律师代写
一级:
买卖合同
运输/物流合同
租赁合同
融资/借贷合同
担保/典当合同
招商/引资合同
服务合同
赠与合同
教育文化合同
供应合同
安装/施工/装饰合同
勘探/检测/鉴定合同
仓储/保管合同
委托/托管/信托合同
赔偿/补偿/和解协议
购销/销售合同
IT/技术开发合同
表演/演出/转播合同
保密合同/协议
婚姻家庭类合同
承包合同
劳动/人事/用工合同
保险合同/条款
知识产权/许可/特许合同
挂靠合同
出资/投资/合伙/合作
策划/研究/设计合同
代理合同
打捞/救助/拖带合同
出版/发行/推广/展出
保养/维修/维护合同
保荐/推荐合同
合并/兼并/转制/重组
群体性合同/公约/章程
认证/见证/公证文书
借用/使用/占用协议
开户/结算/支付协议
规章制度
互助/互保/帮济合同
进出口合同
组织/组建/组团合同
招投标合同
房地产/建设工程合同
居间/经纪/行纪合同
采购/收购/订/定购合同
承揽/加工/制造/生产
转让出让合同
其他合同
更多
二级:
凭样品买卖合同
二手房买卖合同
二手车买卖合同
房地产买卖合同
试用买卖合同
商品房屋买卖合同
工业品买卖合同
国际货物买卖合同
招投标买卖合同
车辆买卖合同
置换/互易合同
现货交易买卖合同
经济适用房买卖合同
工艺品买卖合同
分期付款买卖合同
船舶买卖合同
电子产品买卖合同
拍卖/回购合同
种子买卖合同
其他买卖合同
您是不是想找:
委托律师合同
委托销售合同
工程建设贷款合同
物业服务合同
出版/发行合同
承包运输合同
技术保密合同
其他运输/物流合同
劳动人事制度
咨询/翻译服务合同
综合
下载量
关注量
点赞量
热门
¥
9.9
简单汽车买卖合同
关注:21,914 下载:181 点赞:275
点击下载
查阅文档
热门
¥
9.9
汽车销售合同示例
关注:36,446 下载:63 点赞:60
点击下载
查阅文档
热门
¥
9.9
简单车辆买卖合同范本
关注:100,770 下载:30 点赞:243
点击下载
查阅文档
推荐
¥
9.9
车辆买卖合同范本电子版
关注:64,933 下载:35 点赞:167
点击下载
查阅文档
热门
¥
9.9
简单农村土地买卖合同书
关注:37,039 下载:24 点赞:52
点击下载
查阅文档
热门
¥
9.9
卖车合同个人
关注:76,485 下载:84 点赞:213
点击下载
查阅文档
热门
¥
9.9
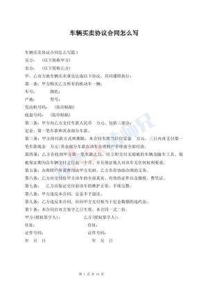
车辆买卖协议合同怎么写
关注:60,752 下载:152 点赞:127
点击下载
查阅文档
热门
¥
9.9
车辆合同怎么写
关注:20,922 下载:75 点赞:192
点击下载
查阅文档
推荐
¥
9.9
卖车有哪些合同
关注:68,365 下载:175 点赞:235
点击下载
查阅文档
推荐
¥
9.9
卖车有哪些合同
关注:77,478 下载:53 点赞:217
点击下载
查阅文档
推荐
¥
9.9
简单汽车买卖合同
关注:91,288 下载:176 点赞:258
点击下载
查阅文档
热门
¥
9.9
简单汽车买卖合同
关注:57,756 下载:112 点赞:90
点击下载
查阅文档
推荐
¥
9.9
二手车买卖合同简单范本
关注:104,260 下载:137 点赞:31
点击下载
查阅文档
热门
¥
9.9
简单汽车买卖合同
关注:79,837 下载:54 点赞:200
点击下载
查阅文档
推荐
¥
9.9
车辆买卖协议合同怎么写
关注:23,869 下载:60 点赞:34
点击下载
查阅文档
热门
¥
9.9
货车转让的合同范本
关注:21,277 下载:96 点赞:59
点击下载
查阅文档
上一页
首页
1
2
3
4
5
...
尾页
下一页
到第
页
确定