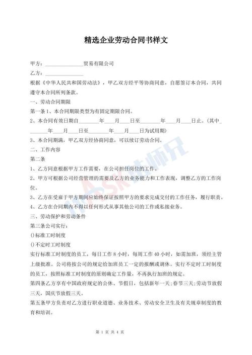
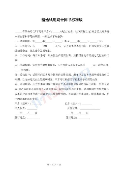
甲方:____________________
乙方:____________________
身份证号:
甲方聘用乙方为试用期员工,试用期_____个月,自______年____月____日起至______年____月____日止。经双方平等协商,现就试用期间的有关事项订立以下条款,以共同遵守。
一、乙方的岗位(工种)为:_____ ,在试用期间,根据工作需要和乙方能力,甲方有权对乙方的工作岗位进行调整。
二、在试用期间,乙方应保守甲方的商业秘密,严格遵守劳动纪律和甲方的各项管理规定及制度,并根据甲方工作安排,认真履行职责,维护甲方合法权益。
三、乙方试用期工资为 元/月,甲方按月发放。
四、乙方在试用期内,考勤均由甲方按实际出勤状况和公司考勤制度执行。
五、乙方在试用期内,除工资外,甲方的任何福利待遇均已包含在试用期工资内。
六、乙方每月工资由甲方自上班之日起的次月15日前发放,若工资发放日恰逢周日或假日,甲方结合公司实际情况逐日顺延发放。
七、在试用期内,乙方提出解除本合同时,须提前一周通知甲方,将与公司相关的文件、物品等交还甲方后办理离职手续,否则,乙方无故离职的次日起视为解除试用期劳动合同。
八、乙方如在报到后的第一月内提出辞职甲方将扣除招聘、培训费用共 后,按实际数额发放报酬。
九、在试用期内,甲方如认为乙方不能胜任工作或发现乙方应聘材料弄虚作假,不符合录用条件的,可随时停止试用并予以解雇,工资按乙方实际考勤,依据公司制度及本合同相关内容结算。
十、在试用期内,乙方严重违反劳动纪律或者甲方的管理规章制度的;或者故意或严重失职,给甲方利益造成损害的,甲方有权立即终止试用并予以解雇。乙方应对造成的结果予以相应的赔偿责任。
十一、在试用期内,因乙方泄露甲方商业秘密,给甲方造成经济损失;或因乙方的故意或重大过失行为给甲方造成经济损失的,甲方有权向乙方进行追偿。
十二、试用期满或试用期内工作突出并经考核合格者,将在试用期满后次月底前与公司签订正式劳动合同。考核不合格者,将予以解雇或延长试用期,但试用期最长不超过六个月。延长期内仍不合格者,公司应予以辞退处理。
十三、乙方声明,乙方在签署本合同时,已知晓甲方的制度并愿意遵守各项事宜。
十四、本合同一式两份,甲乙双方各执一份,经双方签字后于年月日起生效。
十五、未尽事宜,甲、乙双方协商解决。
甲方(签章):________ 乙方(签字):________
法人代表:________ 身份证号:________________
____年____月____日 ____年____月____日






无水印,永久使用
推荐
推荐
热门
热门
推荐
热门
热门
热门
热门
推荐
热门
推荐
推荐