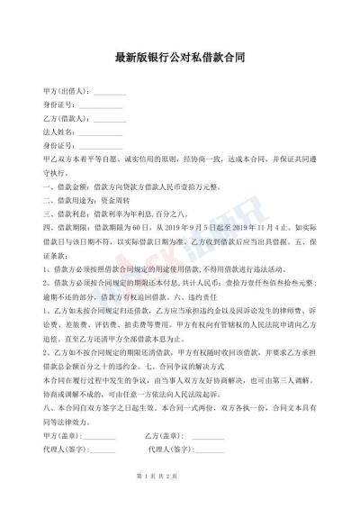
甲方(出借人):________
住所:______
乙方(借款人):_________
住所:___________________
甲乙双方本着平等自愿、诚实信用的原则,经协商一致,达成本合同,并保证共同遵守执行。
一、借款金额:乙方向甲方借款人民币(大写)______(小写:___万元)。
二、借款用途为购买原材料。
三、借款利息:借款利率为月利息%,按月收息,利随本清。
四、借款期限:借款期限为____个月内,从_______年_______月_______日起至_______年_______月_______日止。如实际放款日与该日期不符,以实际借款日期为准。乙方收到借款后应当出具收据,与本合同具有同等法律效力。
五、甲方以转账的方式将所借款项打入乙方账户。
借款人用户名:_______________
账号:__________________
开户银行:__________________
六、保证条款:
借款方必须按照借款合同规定的用途使用借款,不得挪作他用,不得用借款进行违法活动。否则,甲方有权要求乙方立即还本付息,所产生的法律后果由乙方自负。
七、违约责任
1、乙方如未按合同规定归还借款,乙方应当承担违约金以及因诉讼发生的律师费、诉讼费、差旅费等费用。
2、乙方如不按合同规定的用途使用借款,甲方有权随时收回该借款,并要求乙方承担借款总金额百分之一的违约责任。
3、当甲方认为借款人发生或可能发生影响偿还能力之情形时,甲方有权提前收回借款,借款人应及时返还,借款人及保证人不得以任何理由抗辩。
八、合同争议的解决方式:本合同在履行过程中发生的争议,由当事人双方友好协商解决,也可由第三人调解。协商或调解不成的,可依法向甲方所在地人民法院提起诉讼。
九、本合同自各方签字之日起生效。本合同一式两份,双方各执一份,合同文本具有同等法律效力。
甲方(盖章): 乙方(盖章):
法定代表人: 法定代表人:
签订日期: 年 月 日 签订日期: 年 月 日






无水印,永久使用
热门
推荐
推荐
热门
热门
置顶
热门
热门
热门
热门
推荐
热门
热门