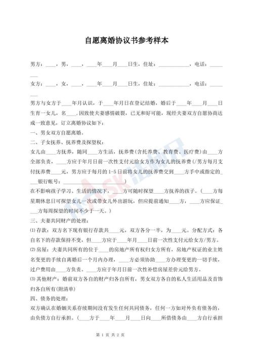
男方:____,男,____,____年____月____日生,住址:____________,电话:________
女方:____,女,____,____年____月____日生,住址:____________,电话:________
男方与女方于____年月认识,于____年月日在登记结婚,婚后于____年____月____日生育一女儿,名____.因致使夫妻感情破裂,已无和好可能,现经夫妻双方自愿协商达成一致意见,订立离婚协议如下:
一、男女双方自愿离婚。
二、子女抚养、抚养费及探望权:
女儿由____方抚养,随同____方生活,抚养费(含托养费、教育费、医疗费)由____方全部负责,____方应于年月日前一次性支付元给女方作为女儿的抚养费(/男方每月支付抚养费____元,男方应于每月的1-5日前将女儿的抚养费交到____方手中或指定的____银行帐号:________________________)
在不影响孩子学习、生活的情况下,____方可随时探望____方抚养的孩子。(____方每星期休息日可探望女儿一次或带女儿外出游玩,但应提前通知____方,____方应保证____方每周探望的时间不少于一天。)
三、夫妻共同财产的处理:
⑴存款:双方名下现有银行存款共____元,双方各分一半,为____元。分配方式:各自名下的存款保持不变,但____方应于____年月____日前一次性支付元给女方/男方。
⑵房屋:夫妻共同所有的位于____的房地产所有权归女方所有,房地产权证的业主姓名变更的手续自离婚后一个月内办理,____方必须协助____方办理变更的一切手续,过户费用由____方负责。____方应于年月日前一次性补偿房屋差价元给男方。
⑶其他财产:婚前双方各自的财产归各自所有,男女双方各自的私人生活用品及首饰归各自所有(附清单)
四、债务的处理:
双方确认在婚姻关系存续期间没有发生任何共同债务,任何一方如对外负有债务的,由负债方自行承担。(____方于____年____月____日向____所借债务由____方自行承担____)
五、一方隐瞒或转移夫妻共同财产的责任:
双方确认夫妻共同财产在上述第三条已作出明确列明。除上述房屋、家具、家电及银行存款外,并无其他财产,任何一方应保证以上所列婚内全部共同财产的真实性。
本协议书财产分割基于上列财产为基础。任何一方不得隐瞒、虚报、转移婚内共同财产或婚前财产。如任何一方有隐瞒、虚报除上述所列财产外的财产,或在签订本协议之前二年内有转移、抽逃财产的,另一方发现后有权取得对方所隐瞒、虚报、转移的财产的全部份额,并追究其隐瞒、虚报、转移财产的法律责任,虚报、转移、隐瞒方无权分割该财产。六、违约责任的约定:
任何一方不按本协议约定期限履行支付款项义务的,应付违约金____元给对方(/按支付违约金)
七、协议生效时间的约定:
本协议一式三份,自婚姻登记机关颁发《离婚证》之日起生效,男、女双方各执一份,婚姻登记机关存档一份。
八、如本协议生效后在执行中发生争议的,双方应协商解决,协商不成,任何一方均可向____人民法院起诉。
男方:_______ 女方:________
____年____月____日 ____年____月____日






无水印,永久使用
置顶
热门
热门
热门
热门
推荐
热门
热门
热门
热门
热门
推荐
推荐