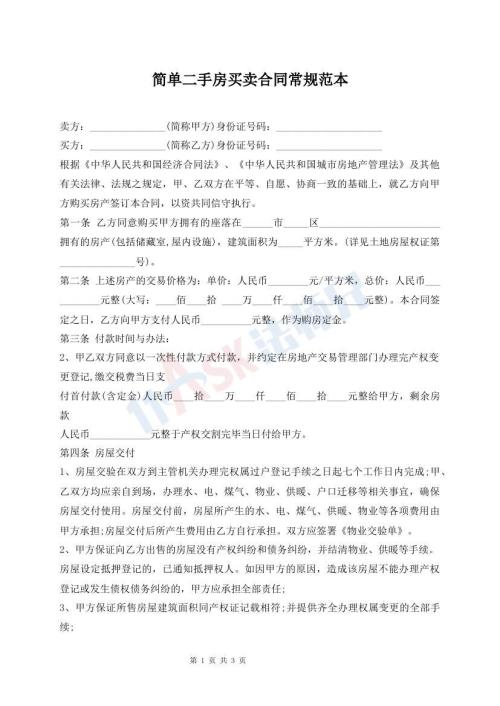
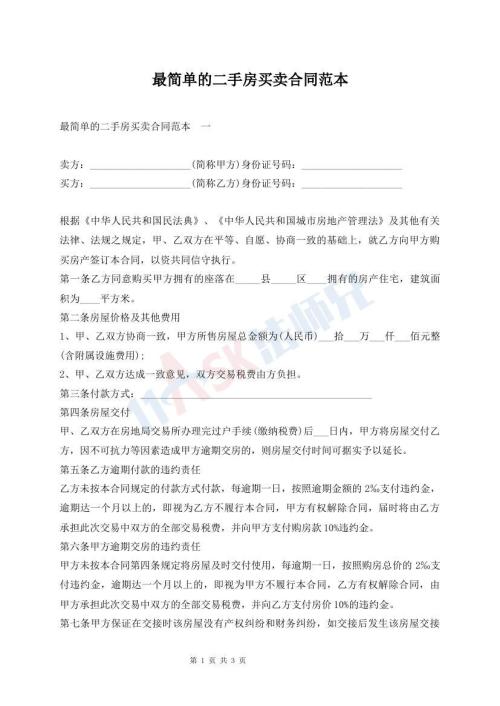
卖方:______________________
身份证号:______________________
买方:______________________
身份证号:______________________
第一条 卖方依法出卖具备以下条件的旧机动车:
1、车主名称:______________________
2、号牌号码:______________________
3、厂牌型号:______________________
4、初次登记日期:______________________
5、发动机号:______________________
6、车架号:______________________
7、最近一次年检时间:_______年_______月。
8、行驶公里数:_______万公里。
9、车辆使用性质:( )客运、( )货运、( )出租、( )租赁、( )非营运、( )其它。
第二条 车款及交验车
1、车款为(不含过户费)_______万元;大写_______万元整 。
2、买方应于_______年___月___日在买方住所地同卖方当面验收车辆及审验相关文件,并以现金的方式自验收、审验无误之日起当天内向卖方支付全部车款。
3、卖方应在收到车款后当天内交付车辆及相关文件,并协助买方在允许办理车辆过户时3个工作日内办理完车辆过户、转籍手续。
4、车辆过户、转籍过程中发生的税、费负担方式为: 全部由买方负担。
5、相关文件包括:机动车行驶证、机动车登记证书、车辆购置税完税证明、车辆年检证明、车船税及交通强制责任险单各一份。
第三条 双方权利义务
1、卖方应保证对出卖车辆享有所有权或处置权,且该车符合国家有关规定,能够依法办理过户、转籍手续。
2、卖方保证向买方提供的相关文件真实有效,不存在隐瞒或虚假成分。
3、买方应按照约定时间、地点与卖方当面验收车辆及审验相关文件,并按照约定支付车款。
4、卖方收取车款后,应开具合法、有效的收款凭证。
5、买方应持有效证件与卖方共同办理车辆过户、转籍手续。
6、车辆交付后,因车辆使用发生的问题由使用者负责(其中因交通事故发生的费用和相关罚款等全部费用)。
第四条 违约责任
1、因卖方原因致使车辆在允许办理期限3日内不能办理过户、转籍手续的,买方有权要求卖方返还车款并承担一切损失;
2、因买方原因致使车辆在允许办理期限3日内不能办理过户、转籍手续的,卖方有权要求买方返还车辆并承担一切损失。
第五条 合同争议的解决办法
此协议未尽事宜双方友好协商,协商未果,任何一方均可向对方所在地人民法院寻求保护。
第六条 买卖双方其他约定事项
车辆自交付之日起,车辆的全部产权归买方所有。
此协议一式两份,买卖双方各执一份,盖章、签字后即生效。
卖方:______________________ 买方:______________________
______ 年 ___月___ 日 ______ 年 ___月___ 日






无水印,永久使用
置顶
推荐
推荐
热门
热门
热门
热门
热门
热门
热门
推荐
热门
推荐