



*注:律师普法为法师兄(原110咨询网)原创内容,未经授权,任何形式的复制、转载都视为侵权行为。
胡先生为开办浴场向某公司租赁了一处营业场所,双方签订一份租赁合同。双方约定某公司将1300多平方米的房屋及相应公共设施出租给胡某开办浴场,租期为5年,租金为每年人民币20万元,第一年租金进场时支付10万元,签订合同时支付10万元,第二年起于
装修工程纠纷举证为谁主张举证,当事人对自己主张应及时提供证据。例如因为装修材料问题纠纷,当事人可以出具双方签订的装修合同中约定的材料和实际装修使用的装修材料。我国《民事诉讼法》规定当事人对自己提出的主
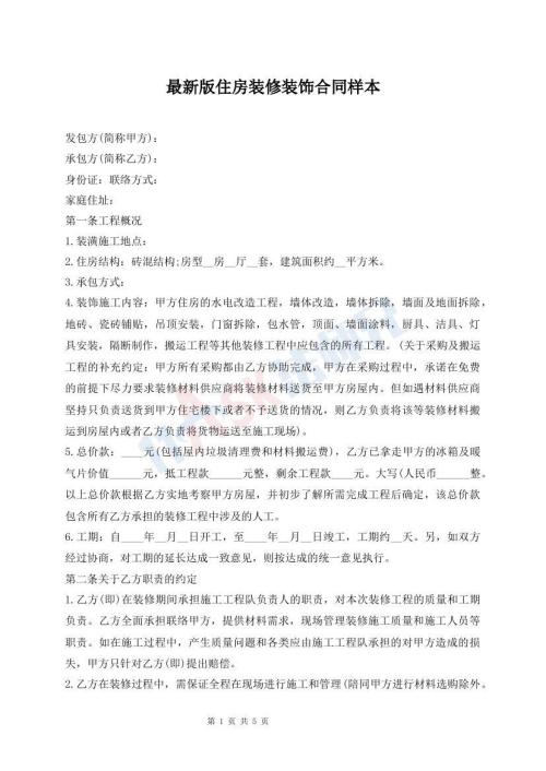
1审核确定设计图纸(设计单位提供的设计图纸应当完备,能充分说明方案、指导施工) 2审核确定预算是否规范(承包商的预算格式应编制规范、内容真实详尽,以便于现场监理的材料验收) 3协助签订装潢工程合同(保
如果对方发生了违约,是可以通过装饰装修合同纠纷反诉状来进行反诉的,起诉书是人民检察院依照法定的诉讼程序,代表国家向人民法院对被告人提起公诉的法律文书。因为它是以公诉人的身份提出的,所以也叫公诉书。起诉
我国《》第128条规定,当事人可以通过和解或者调解解决合同争议。当事人不愿和解、调解或者和解、调解不成的,可以根据协议向仲裁机构申请仲裁。涉外合同的当事人可以根据仲裁协议向中国仲裁机构或者其他仲裁机构
01:00
装修纠纷没有签订合同,当事人也可以向人民法院提起诉讼。换句话说,只要双方实际履行了约定的义务,就算没有书面的合同,双方也可以成立合同的权利义务关系。拒绝履行约定义务的一方当事人,涉嫌违反合同的约定。另一方可以向具有管辖权的人民法院提起诉讼,
01:14
装修合同纠纷的情况有以下几类: 1、装修单位没有履行完装修合同; 2、装修粗制滥造,施工质量低劣; 3、装修后的维修服务不完善或不履行质量承诺; 4、施工中的噪声扰民; 5、装修材料或废弃物乱堆乱放; 6、装修破坏了毗邻房屋; 7、装修破坏
01:18
装修合同的履行过程中,对方出现了违约行为,是否能够中止合同需要分情况来讨论。中止合同主要是指,合同一方当事人提出暂时不履行合同约定义务的请求。而一般情况下,合同依法成立生效之后对双方都具有约束力。因此,如果对方出现了一般的违约行为,不影响合
01:06
01:22
01:13
01:11
01:00

